构力云账号
首页
首页
打印
分享
目录
搜索
展开
邀请企业成员
权限管理
部门授权分拨
暂无相关搜索结果!
邀请企业成员
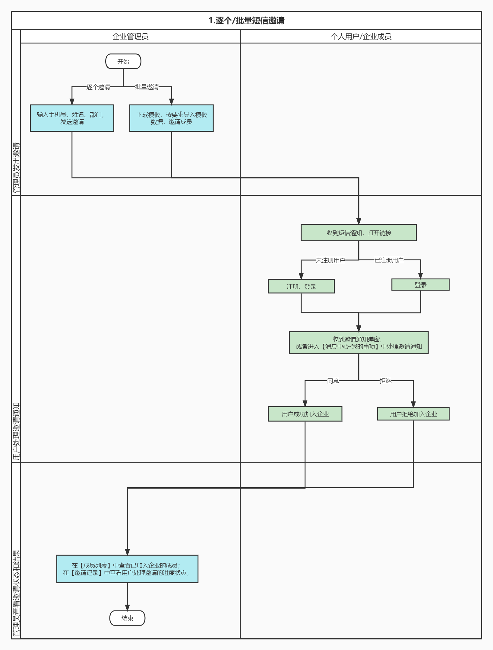
1.邀请企业成员方式1-逐个/批量邀请
2.邀请企业成员方式2-分享链接/二维码
×
Close
项目分享
项目地址
×
Close
项目分享
项目地址