与布置柱类似,该功能允许创建并管理多种类型的混凝土和钢结构截面,依据用户输入的定位和几何信息布置斜杆。与上一版本相比,本功能的UI和交互方式已全面改进。界面风格与交互方案更加现代化和人性化。新增了截面分色显示、最近使用截面,提升了建模效率。该功能由斜杆布置栏和斜杆顶部工具条组成,如图所示。
- 斜杆布置栏:

- 斜杆顶部工具条:

整体布置流程
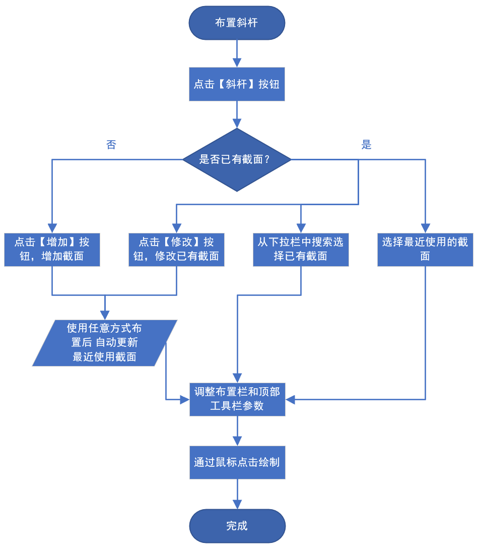
- 布置斜杆的整体流程如图所示。首先在斜杆布置栏中选择希望被布置的截面,设置始端偏移、末端偏移、绕轴旋转、材料强度后,可再使用模型操作视图区顶部的工具条中的布置方式进行布置。

斜杆布置栏
- 在斜杆布置栏顶部,是斜杆截面下拉栏。该下拉栏中显示当前正在被布置的斜杆截面信息,包括材料类别、截面类型、截面尺寸和截面名称(若有)。点击该区域可激活截面下拉栏,其中显示该项目所有楼层中的斜杆截面。用户可在该下拉栏中选择希望被布置的斜杆截面。
- 在斜杆截面栏下方是对截面的管理功能,从左至右分别是新建、修改、删除和清理。点击新建按钮
后,将弹出新建斜杆截面对话框,如图所示。可在该对话框中选择截面类型、输入截面数值参数、选择材料类别。截面名称为方便用户管理截面设置,可不输入。点击确认后即可新建截面。
- 修改功能位于新建右侧。与新建类似,点击修改按钮
后将弹出相同的对话框,但其中的参数将与当前选择的截面信息保持一致。用户可在该窗口内修改斜杆截面信息,点击确认后即可修改本截面。 - 删除功能位于修改右侧。点击删除按钮
将删除当前截面下拉栏中选择的截面。对于已经被布置的斜杆截面,将有删除二次确认弹窗提示。 - 清理功能位于删除右侧。点击清理按钮
将清除在所有楼层中均未被布置的截面。该功能有清理二次确认弹窗提示,确定后可执行清理。 - 截面分色显示功能详见截面分色。
- 始端X轴偏移:指斜杆布置时的起始端在世界坐标系下X轴方向上的偏移值。斜杆始端沿X轴正方向偏移时为正值,沿X轴负方向偏移时为负值。
- 始端Y轴偏移:指斜杆布置时的起始端在世界坐标系下Y轴方向上的偏移值。斜杆始端沿Y轴正方向偏移时为正值,沿Y轴负方向偏移时为负值。
- 末端X轴偏移:指斜杆布置时的结束端在世界坐标系下X轴方向上的偏移值。斜杆末端沿X轴正方向偏移时为正值,沿X轴负方向偏移时为负值。
- 末端Y轴偏移:指斜杆布置时的结束端在世界坐标系下Y轴方向上的偏移值。斜杆末端沿Y轴正方向偏移时为正值,沿X轴负方向偏移时为负值。
- 绕轴旋转:指斜杆绕构件始端截面和末端截面形心连线旋转的角度,单位为度(°)。以始端指向末端为正方向,遵从左手定则。当该数值为正数时,构件向逆时针方向旋转;当该数值为负数时,构件向顺时针方向旋转。
- 材料强度:定义被布置斜杆的材料强度。该选项默认选择“随布置楼层材料”,此时材料强度从全楼信息中获取,并跟随变化。此外,允许从下拉栏中选择其他材料强度等级。在这种情况下,被布置柱的材料强度将不跟随全楼信息变化。请注意:本功能目前仅支持混凝土。
- 最近使用截面功能详见最近使用截面。
斜杆顶部工具条
斜杆顶部工具条位于模型操作视图区正上方,具有输入部分布置参数的功能。 - 始端Z轴偏移:指斜杆布置时的起始端在世界坐标系下Z轴方向上的偏移值。斜杆始端沿Z轴正方向偏移时为正值,沿Z轴负方向偏移时为负值。
- 末端Z轴偏移:指斜杆布置时的结束端在世界坐标系下Z轴方向上的偏移值。斜杆末端沿Z轴正方向偏移时为正值,沿X轴负方向偏移时为负值。
- 与层高相同:该参数为复选框形式,仅与“末端Z轴偏移”关联。当复选框未被勾选时,“末端Z轴偏移”输入框中允许输入任意数值。当复选框从未被勾选状态变为被勾选时,“末端Z轴偏移”输入框中的数值被被替换为本层层高。