2.4.4 板布置

  该功能允许创建并管理多种厚度的混凝土截面,依据用户输入的定位和材料信息,以指定的方式便捷地布置结构板。提供了截面分色显示、最近使用截面、拾取布置、框选布置、标高布置、多边形绘制、矩形绘制等功能,提升了建模效率。该功能由板布置栏和板顶部工具条组成,如图2.29和图2.30所示。

图2.29 板截面定义
图2.30 板顶部工具条

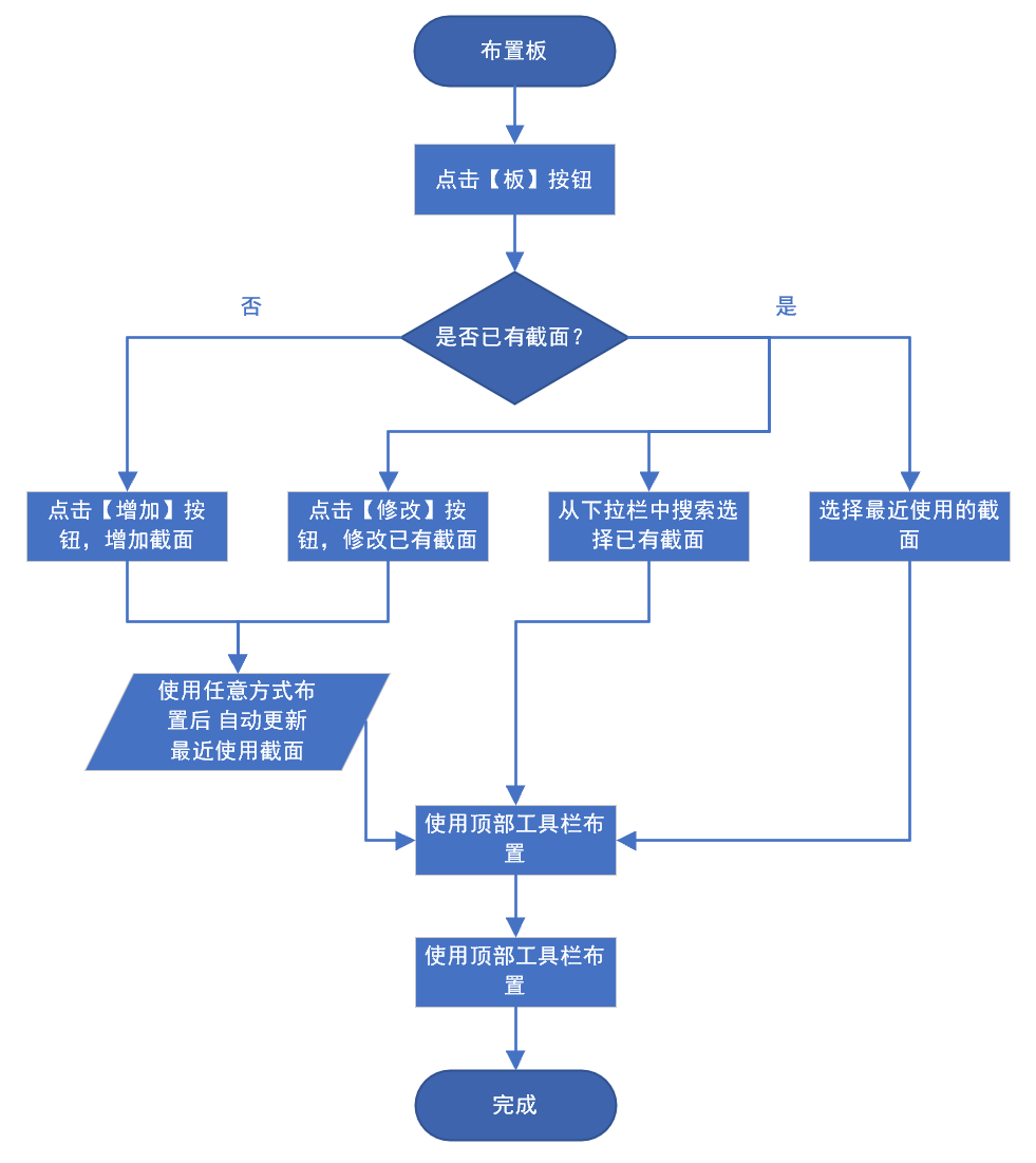
  布置板的整体流程如图2.31所示。首先在板布置栏中选择希望被布置的截面,设置错层值参数和材料强度参数后,再使用模型操作视图区顶部的工具条中的布置方式进行布置。请注意:板仅可在由梁或墙围成的闭合区域内生成。

图2.31 整体布置流程

  在板布置栏顶部,是板截面下拉栏。该下拉栏中显示当前正在被布置的板截面信息,包括材料类别、截面类型、截面尺寸和截面名称(若有)。点击该区域可激活截面下拉栏,其中显示该项目所有楼层中的板截面。用户可在该下拉栏中选择希望被布置的板截面。
  在板截面栏下方是对截面的管理功能,从左至右分别是新建、修改、删除和清理。点击新建按钮后,将弹出新建板截面对话框,如图2.32所示。可在该对话框中输入厚板。截面名称为方便用户管理截面设置,可不输入。点击确认后即可新建截面。

图2.32 板截面定义

  修改功能位于新建右侧。与新建类似,点击修改按钮后将弹出相同的对话框,但其中的参数将与当前选择的截面信息保持一致。用户可在该窗口内修改板截面信息,点击确认后即可修改本截面。
  删除功能位于修改右侧。点击删除按钮将删除当前截面下拉栏中选择的截面。对于已经被布置的板截面,将有删除二次确认弹窗提示。
  清理功能位于删除右侧。点击清理按钮将清除在所有楼层中均未被布置的截面。该功能有清理二次确认弹窗提示,确定后可执行清理。
  截面分色显示功能详见截面分色。
  错层值:指板顶相对于本自然层层顶的距离。板顶高于层顶时为负值,低于层顶为正值。可以通过调整错层值来布置层间板,如图所示。请注意:当板顶标高相同时,新布置的板将代替原位置布置的板。
  材料强度:定义被布置板的材料强度。该选项默认选择“随布置楼层材料”,此时材料强度从全楼信息中获取,并跟随变化。此外,允许从下拉栏中选择其他材料强度等级。在这种情况下,被布置板的材料强度将不跟随全楼信息变化。
  最近使用截面功能详见最近使用截面。
  板顶部工具条
  板顶部工具条位于模型操作视图区正上方,具有切换绘制方式和输入部分布置参数的功能。
  拾取布置:该功能可找到光标所在位置的最小围合范围,并以指定的板厚和错层值生成楼板。
  框选布置:该功能允许通过两点的方式进行框选,找到框选范围内的由梁或墙组成的封闭区域。在每个封闭区域将布置楼板。
  标高布置:该功能允许找到本楼层层顶标高上所有由梁或墙形成的闭合区域,并在每个区域布置楼板。
  多边形绘制:允许在图面上人影确定定位点后,根据被拾取的点自动组成一个封闭区域并生成楼板。请注意:各定位点仅需点击一次。确定最后一个定位点后,点击鼠标右键即可生成楼板,无需再次点击起点。
  矩形绘制:该功能允许以两对角点确定的矩形为范围生成楼板。在任意位置或通过捕捉,点击鼠标左键确定第一点。移动光标,点击鼠标左键,确定第二点。确定第二点时立即生成矩形楼板。