2.4.1 柱布置

  该功能允许创建并管理多种类型的混凝土和钢结构截面,依据用户输入的定位和材料信息,以指定的方式便捷地布置结构柱。提供了截面分色显示、最近使用截面、点带窗布置、旋转布置等功能,提升了建模效率。该功能由柱布置栏和柱顶部工具条组成,如图2.16和图2.17所示。

图2.16 柱布置栏
图2.17 顶部布置栏

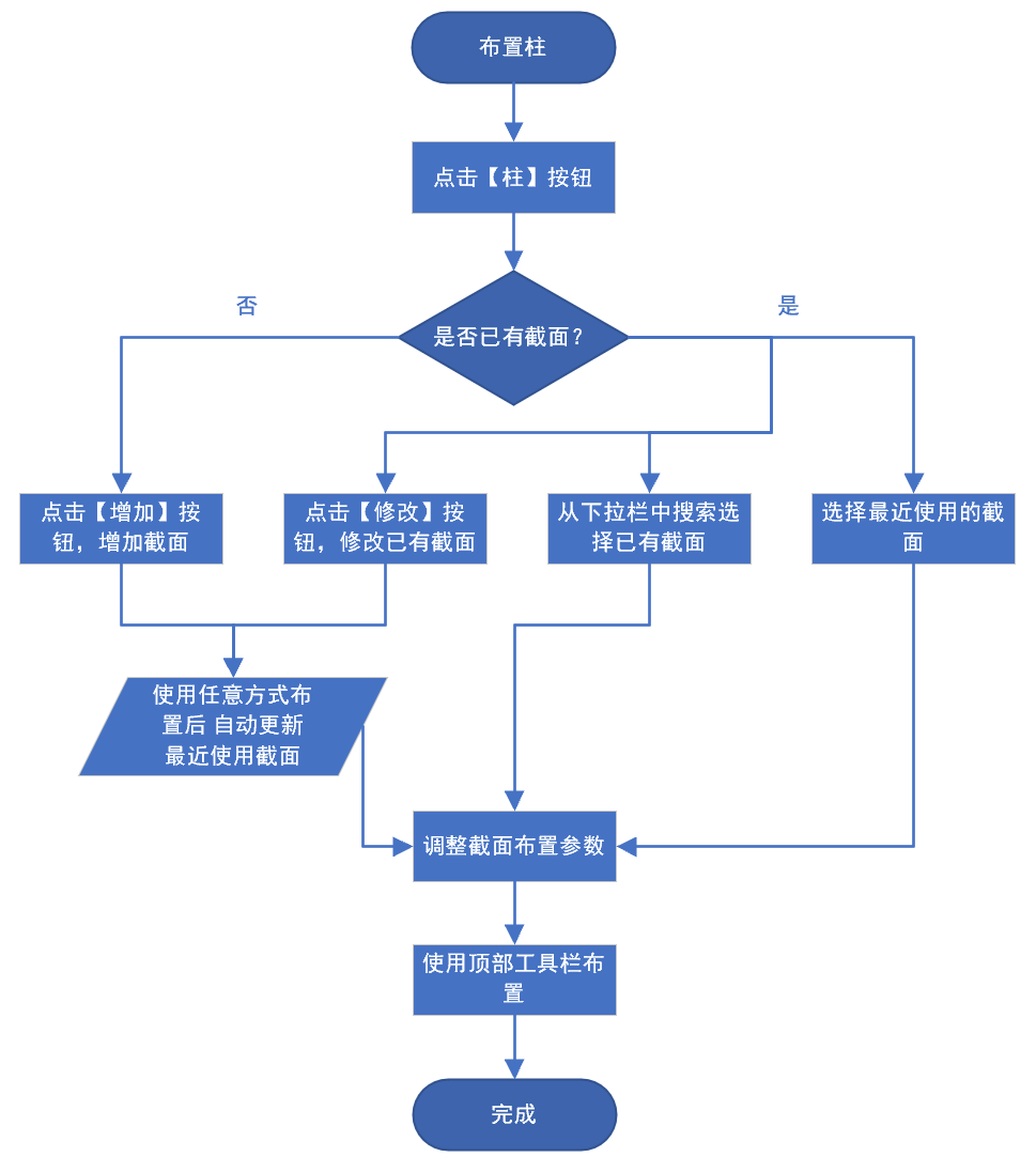
  布置柱的整体流程如图2.18所示。首先在柱布置栏中选择希望被布置的截面,设置柱标高参数和材料强度参数后,再使用模型操作视图区顶部的工具条中的布置方式进行布置。

图2.18 布置柱的整体流程

  在柱布置栏顶部,是柱截面下拉栏。该下拉栏中显示当前正在被布置的柱截面信息,包括材料类别、截面类型、截面尺寸和截面名称(若有)。点击该区域可激活截面下拉栏,其中显示该项目所有楼层中的柱截面。用户可在该下拉栏中选择希望被布置的柱截面。
  在柱截面栏下方是对截面的管理功能,从左至右分别是新建、修改、删除和清理。点击新建按钮后,将弹出新建柱截面对话框,如图所示。可在该对话框中选择截面类型、输入截面数值参数、选择材料类别。截面名称为方便用户管理截面设置,可不输入。点击确认后即可新建截面。

图2.19 柱截面定义

  修改功能位于新建右侧。与新建类似,点击修改按钮后将弹出相同的对话框,但其中的参数将与当前选择的截面信息保持一致。用户可在该窗口内修改柱截面信息,点击确认后即可修改本截面。
  删除功能位于修改右侧。点击删除按钮将删除当前截面下拉栏中选择的截面。对于已经被布置的柱截面,将有删除二次确认弹窗提示。
  清理功能位于删除右侧。点击清理按钮将清除在所有楼层中均未被布置的截面。该功能有清理二次确认弹窗提示,确定后可执行清理。
  截面分色显示功能详见截面分色。
  柱顶偏移:指柱顶相对于本自然层层顶的高度。柱顶高于层顶时为正值,低于层顶为负值。可以通过调整柱顶偏移来建立跃层柱。
  柱底偏移:指柱底相对于本自然层层底的高度。柱底高于层底时为正值,低于层底为负值。可以通过调整柱底偏移来建立跃层柱。
  材料强度:定义被布置柱的材料强度。该选项默认选择“随布置楼层材料”,此时材料强度从全楼信息中获取,并跟随变化。此外,允许从下拉栏中选择其他材料强度等级。在这种情况下,被布置柱的材料强度将不跟随全楼信息变化。请注意:本功能目前仅支持混凝土。

  最近使用截面功能详见最近使用截面。

  柱顶部工具条位于模型操作视图区正上方,具有切换绘制方式和输入部分布置参数的功能。
  点带窗布置:点带窗布置合并了点选与窗选的方式,使得在该方式下可点选或窗选布置。该方式依赖于轴线交点定位,仅允许布置在轴线交点处。对于点选功能,将光标靠近轴线交点处即可显示柱截面预览,此时点击鼠标左键即可布置。对于窗选布置功能,可按住鼠标左键进行拖动,支持正选或反选,将在轴线交点处生成柱截面预览。此时松开鼠标左键即可布置。
  单点绘制:在任意位置处绘制柱,不依赖于轴线交点。该功能激活后,柱截面预览将持续跟随光标移动。在任意位置点击鼠标左键即可绘制。
  旋转绘制:与单点绘制类似,允许在任意点布置后,再旋转特定的角度。首先在任意位置点击鼠标左键,出现柱截面预览。然后移动光标,柱截面将以X轴正方向为起始边开始旋转。接着在任意位置或通过捕捉单击确定第二点,柱将绕形心从第一点旋转至第二点所在角度。
  X轴偏移:柱相对于基点沿构件X轴方向偏移的距离,单位为mm。构件的X轴方向的判断与构件是否被旋转有关。当构件没有旋转时,以世界坐标系(WCS)的X轴方向作为构件X轴方向。当构件被旋转某一角度时,构件X轴方向被旋转同样角度。当该数值为正整数时,构件向构件X轴正方向偏移;当该数值为负整数时,构件向构件X轴负方向偏移。
  Y轴偏移:柱相对于基点沿构件Y轴方向偏移的距离,单位为mm。构件Y轴方向的判断与构件是否被旋转有关。当构件没有旋转时,以世界坐标系(WCS)的Y轴方向作为构件Y轴方向。当构件被旋转某一角度时,构件Y轴方向被旋转同样角度。当该数值为正整数时,构件向构件Y轴正方向偏移;当该数值为负整数时,构件向构件Y轴负方向偏移。
  旋转角度:柱相对于基点沿构件X轴方向旋转的角度,单位为度(°)。该数值应保留1位小数。当该数值为正数时,构件向逆时针方向旋转;当该数值为负数时,构件向顺时针方向旋转。该参数仅对点带窗布置和单点绘制生效,对旋转绘制不生效。
  拾取角度:该功为按钮形式。该功能可拾取轴线相对于WCS中X轴正方向的角度,并用于下一次布置柱过程,简化用户获得角度的过程。以逆时针方向为正方向。

自定义截面柱:
  柱子布置截面支持自定义多边形绘制,与PM建模操作一致,可输入直线和弧线,输入过程中可捕捉用户定义的各个网点,同时左下角会实时显示当前鼠标坐标值,截面输入完成后会自动生成红色X的插入,如图2.20所示。简要介绍界面上几个主要按钮功能:

图2.20 自定义截面定义

  定义网格:定义作图时用于捕捉使用的单个网格的代表值,下图中为横向和纵向均为100*10的网格,单个网格代表长度100。
  偏移:可输入相对鼠标捕捉到节点的X和Y向偏移值。如“偏移”按钮打开后,输入X=30mm,Y=50mm,当鼠标移动到(300,400)的网格点时,会自动在当前选择网点的基础上进行XY的偏移,获得(330,450)的点,左下角的坐标也会有正确的坐标数据。
  删除/插入节点:在已绘制截面中增加或删除节点。
  线弧转换:可将已绘制截面中线条进行直线和弧线相互切换。
  清除重画:清理当前图面重新绘制。
  导入和导出:当前的图形定义数据可导出以备其他工程或截面定义时导入使用。