2.4.3 墙布置

  该功能允许创建并管理多种厚度的混凝土截面,依据用户输入的定位和材料信息,以指定的方式便捷地布置结构墙。提供了截面分色显示、最近使用截面、点带窗布置、两点单次绘制、两点连续绘制、三点弧绘制、圆心-半径弧绘制等功能,提升了建模效率。该功能由墙布置栏和墙顶部工具条组成,如图2.25和图2.26所示。

图2.25 墙截面定义
图2.26 墙顶部工具条
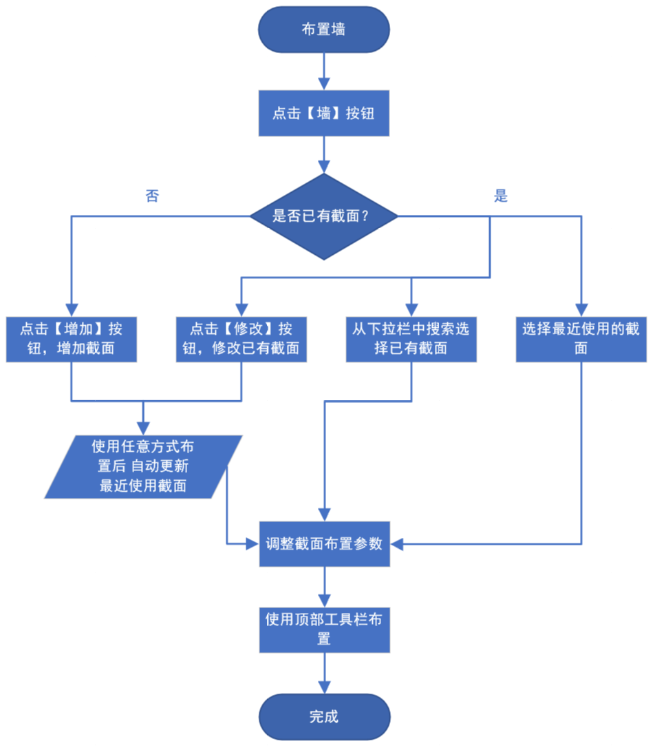
  布置墙的整体流程如图2.27所示。首先在墙布置栏中选择希望被布置的截面,设置墙顶偏移、墙底偏移参数和材料强度参数后,再使用模型操作视图区顶部的工具条中的布置方式进行布置。
图2.27 整体布置流程

  在墙布置栏顶部,是墙截面下拉栏。该下拉栏中显示当前正在被布置的墙截面信息,包括材料类别、截面类型、截面尺寸和截面名称(若有)。点击该区域可激活截面下拉栏,其中显示该项目所有楼层中的墙截面。用户可在该下拉栏中选择希望被布置的墙截面。
  在墙截面栏下方是对截面的管理功能,从左至右分别是新建、修改、删除和清理。点击新建按钮后,将弹出新建墙截面对话框,如图2.28所示。可在该对话框中输入墙厚。截面名称为方便用户管理截面设置,可不输入。点击确认后即可新建截面。

图2.28 墙截面定义

  修改功能位于新建右侧。与新建类似,点击修改按钮后将弹出相同的对话框,但其中的参数将与当前选择的截面信息保持一致。用户可在该窗口内修改墙截面信息,点击确认后即可修改本截面。
  删除功能位于修改右侧。点击删除按钮将删除当前截面下拉栏中选择的截面。对于已经被布置的墙截面,将有删除二次确认弹窗提示。
  清理功能位于删除右侧。点击清理按钮将清除在所有楼层中均未被布置的截面。该功能有清理二次确认弹窗提示,确定后可执行清理。
  截面分色显示功能详见截面分色。
  墙顶偏移1/墙顶偏移2:墙1端和2端(墙两侧端点)与所选楼层层顶标高在Z轴方向的距离。正数对应Z轴正方向偏移,负数对应Z轴负方向偏移。单位为mm。墙顶偏移1和墙顶偏移2支持互相锁定,被锁定后两个参数将保持一致。点击右侧的锁定按钮即可切换锁定或解锁状态。
  墙底偏移:
  材料强度:定义被布置墙的材料强度。该选项默认选择“随布置楼层材料”,此时材料强度从全楼信息中获取,并跟随变化。此外,允许从下拉栏中选择其他材料强度等级。在这种情况下,被布置墙的材料强度将不跟随全楼信息变化。
  最近使用截面功能详见最近使用截面。
  墙顶部工具条位于模型操作视图区正上方,具有切换绘制方式和输入部分布置参数的功能。
  点带窗布置:点带窗布置合并了点选与窗选的方式,使得在该方式下可点选或窗选布置。该方式依赖于轴线段定位,仅允许布置在轴线段上。对于点选功能,将光标靠近轴线段处即可显示墙截面预览,此时点击鼠标左键即可布置。对于窗选布置功能,可按住鼠标左键进行拖动,支持正选或反选,将在轴线段处生成墙截面预览。此时松开鼠标左键即可布置。
  两点单次绘制:该功能可在任意两点之间绘制之间墙,不依赖轴线定位。点击“两点单次”按钮,鼠标左键点击确定第一点,此时移动光标可看到墙构件预览。然后可在动态面板中输入距离和/或角度以确定第二点,或使用鼠标左键点击选择第二点,左键点击后完成两点单次布置构件。
  两点连续绘制:以两点单次绘制为基础,两点连续绘制支持连续绘制多首尾连接的直墙。该功能操作方法与两点单次绘制保持一致。单击鼠标右键完成最后一段绘制过程。
  三点弧形绘制:以圆弧的三点,包括两个端点和一个圆弧中点,绘制弧形墙。该绘制方式不依赖轴线定位。点击“三点弧”按钮,鼠标选择第一点,左键单击以确定。点击第一点后,用户可在动态面板中输入距离和/或角度以确定第二点,此时显示构件预览。接着,光标移开第二点以布置第三点。若第三点与之前两点共线,则该构件不能生成。第三点的位置可为任意位置,或通过捕捉、输入角度和/或半径数值的方法确定。
  圆心-半径弧形绘制:以圆弧的圆心、半径、弧度,绘制弧形墙。该绘制方式不依赖轴线定位。点击“圆心-半径弧”按钮,鼠标选择第一点(圆心),左键单击以确定。点击第一点后,用户可在动态面板中输入半径以确定第二点(圆弧起点位置),或使用捕捉功能选择第二点。此时显示完整圆形预览。接着,用户可在动态面板中输入角度以确定第三点(圆弧终点位置),或使用捕捉确定。
  对齐:该参数是下拉栏形式,包括“左”、“中心”、“右”,支持快速改变墙的对齐边。
  基线偏移:构件几何中心线与构件基线的相对距离。正数对应构件向右偏移,负数对应构件向左偏移。单位为mm。该参数与“对齐”参数联动。