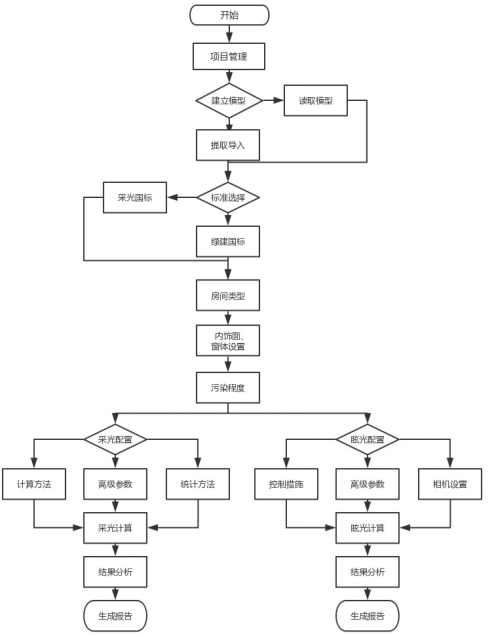
目录 搜索 展开 封面版权与商标说明第一章 安装与运行1.1 软件安装1.2 软件启动1.2.1 启动界面1.2.2 登录与授权1.3 操作界面第二章 模型建立2.1 楼层工具2.2 轴网工具2.3 构件创建2.4 其他通用建模功能第三章 管理3.1 文件管理3.2 .bdls导入与导出3.2.1 导入.bdls3.2.2 导出.bdls3.3 分析模型3.3.1 查看分析模型3.3.2 重置分析模型3.3.3 智能纠正内外墙3.4 模型属性3.4.1 项目信息3.4.2 建筑类型3.4.3 楼层属性3.4.5 阳台中庭3.4.4 指北针3.5 底图参照3.6 帮助第四章 节能设计4.1 标准参数4.2 专业设置4.3 材料编辑4.4 节能计算4.5 结果分析4.6 报告书第五章 能耗模拟5.1 标准参数5.2 材料编辑5.3 暖通空调5.4 负荷计算5.5 冷热源5.6 能耗计算5.7 动力系统5.8 可再生能源5.9 查阅报告第六章 碳排放6.1 建筑碳排放设计分析软件操作流程6.2 碳排放操作界面6.3 标准参数 6.4 建筑专业设计6.5 一键计算6.6 综合运行能耗及可再生能源6.6.1 节能权衡算法6.6.2 节能权衡算法结果查看6.6.3 时间表6.6.4 空调系统6.6.5 负荷配置6.6.6 负荷计算6.6.7 冷热源设置6.6.8 能耗配置6.6.9 系统能耗算法6.6.10 系统能耗算法结果查看6.6.11 照明能耗6.6.12 动力系统计算6.6.13可再生能源计算6.7 BIM建筑碳专业设计6.7.1 建材生产及运输(物化阶段,隐含碳)6.7.2 建造阶段(物化阶段,隐含碳)6.7.3 运行阶段(运维阶段,直接碳&间接碳)6.7.4拆除阶段6.7.5 绿化碳汇(减碳)6.8 碳排放计算6.9 结果分析6.10 减碳措施6.11 生成报告书第七章 绿建施工图7.1 标准选择7.2 专业设计7.3 条文评价7.4 项目提资7.5 报告输出第八章 天然采光8.1 BIM建筑采光模拟分析软件操作流程8.2 采光主要功能8.3 标准选择8.4 专业设计8.5 采光设计8.6 结果分析8.7 生成报告书第九章 构件隔声9.1 评价标准9.2 房间设置9.3 隔声设置9.4 空气声隔声9.5 撞击声隔声9.6 隔声分析9.7 生成报告第十章 室内风10.1 标准选择10.1.1 计算方法10.2 房间设置10.3 评价范围10.4 开启方式10.5 工况设计10.6 计算分析配置10.7 划分网格10.8 计算10.9 结果分析10.10 生成报告10.11 查看报告 暂无相关搜索结果! 8.1 BIM建筑采光模拟分析软件操作流程 8.1 BIM建筑采光模拟分析软件操作流程