6.1 建筑碳排放设计分析软件操作流程
针对BIM建筑减碳目标,可使用BIMBase-CES碳排放计算分析软件对项目的全生命周期进行碳排放分析,为采用不同措施下降低建筑碳排放强度提供计算值参考依据。
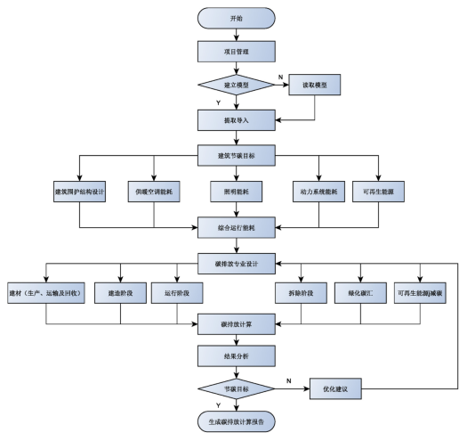
用户已有BIMBase模型的情况下,可直接打开工程进行操作。只需要对标准参数、专业设置、材料编辑、能耗计算、碳排放设计、碳排放计算、结果分析、报告书、绿建评价等菜单进行操作。
软件功能亮点:
基于碳排放计算标准开发:基于国家标准《建筑碳排放计算标准》GB/T51366-2019研发,采用标准测算工具作为计算内核,计算结果可靠。
专业性:独家与国标编制组合作研发,研发成果作为碳排放标准修订的测算工具。
提供专项设计院版碳排放计算模块:针对建筑设计阶段的特性,提供服务于设计与审查要求、满足《建筑节能与可再生能源利用通用规范》的碳排放计算软件,并独家一共“一键计算”功能。
一键计算:独家提供一键计算功能,读取节能绿建模型后只需点击3下鼠标,即可生成满足施工图审查要求的《建筑运行阶段碳排放计算分析报告》。
一模多用:碳排放软件可与节能、绿建系列软件共用BIMBase模型,无需重复建模。
支持减碳设计:支持碳汇、可再生能源、建材使用寿命及建材回收等减碳措施。
支持真实能源形式碳排分析:软件支持计算真实能源形式的碳排放量,包含电力、燃气、燃煤、燃油、可再生能源等,避免纯粹“以电折碳”带来的数据误差。
支持建筑全生命周期碳分析:支持全生命周期计算,涵盖建材生产运输、建造、运行、拆解全过程。
自动生成报告书:可自动生成符合标准要求、审查要求的碳排放计算标准的报告书。